内蒙古天宇汇景实业股份有限公司
当前位置 : 首页 > 新闻中心 > 行业新闻
News Center 新闻中心
Industry News行业新闻

肥料登记法大变动,请看2018最新肥料登记指南!

Time:2018-03-20 浏览次数:15050次 分享更多:

在2018年肥料登记法规再次发生重大变动,取消临时登记和正式登记,改为肥料登记(有效期5年)和续展登记,以下是新法规登记流程和资料要求:

一、肥料登记指南:

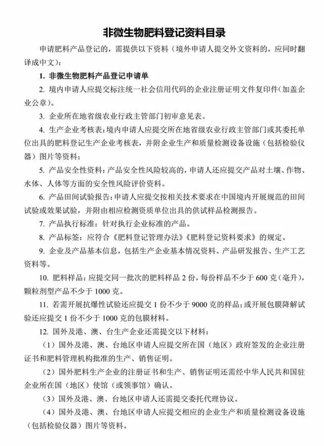
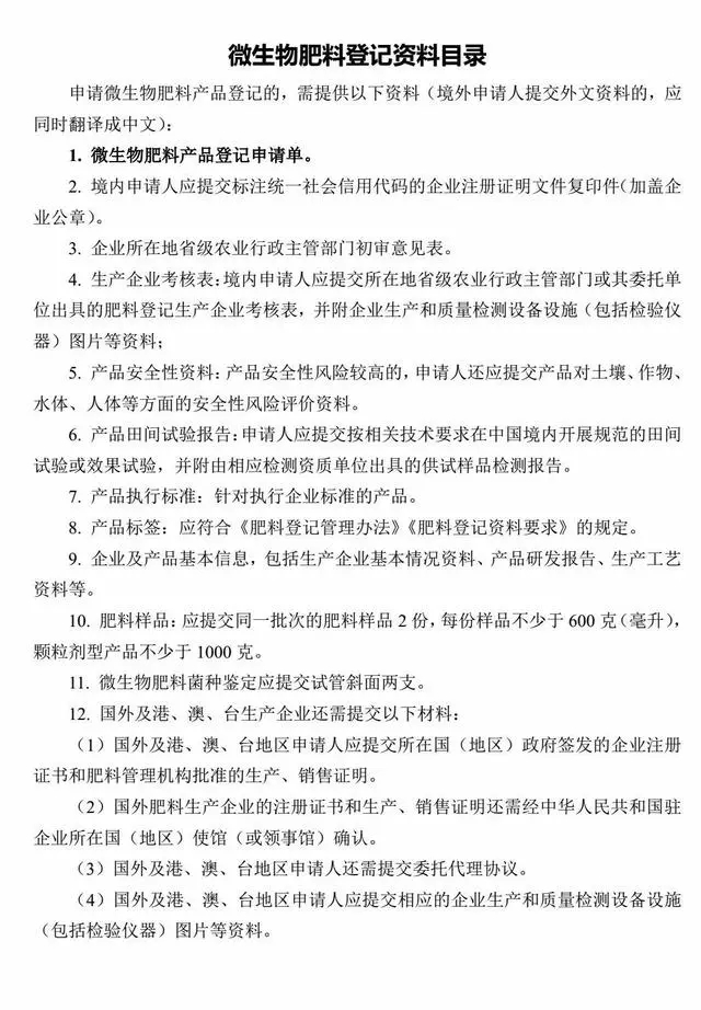
二、肥料登记所需材料

三、肥料续展登记指南

四、肥料变更登记指南


QR code
二 维 码

Contact information联 系 方 式

  • 电话:0471-3455815
  • 地址:内蒙古呼和浩特市如意开发区腾飞路
       绿地腾飞大厦F座11层
  • 网址:www.tyhj.net.cn

    天宇汇景 钾肥 内蒙古天宇 内蒙古化肥 内蒙古复合肥